|
为深入学习宣传贯彻党的二十大精神和习近平总书记在江西考察时的重要讲话精神,全面贯彻党的教育方针,坚持不懈用新时代中国特色社会主义思想铸魂育人,激励广大团员青年高举团旗跟党走,以实际行动展现新时代青年的昂扬面貌。为广大团员青年、团干部和青年教师群体搭建展示自我、提升能力、交流思想的平台,完善团课在教育青年学生过程中的基础性作用。11月23日、24日在学术报告厅举行了赣西科技职业学院2023年校级“微团课”大赛!校团委书记、各二级学院党支书记、思政部副部长、各二级学院团总支书记、思政部教师代表观看决赛并担任评委。共有两百余名师生代表到场观赛。 
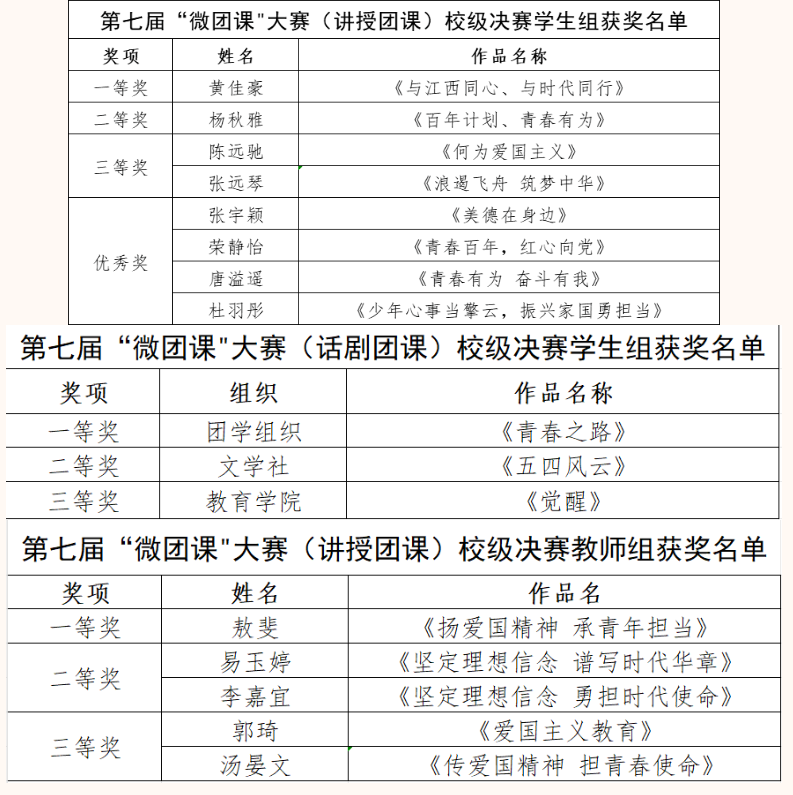
大赛自今年10月启动以来,得到了广大师生的广泛关注和积极响应。本次大赛设为学生组(讲授团课和话剧团课)、教师组两个组别,经过院级初赛、院级决赛的层层激烈选拔,最终共有17组选手脱颖而出,晋级校级决赛。 学生组讲授团课
梅雨萱《心怀理想且徐行 风劲扬帆正当时》 
张宇颖《美德在身边》 
杨秋雅《百年计划 青春有为》 
陈远驰《何为爱国主义》 
荣静怡《青春百年 红心向党》 
唐溢遥《青春有为 奋斗有我》 
张远琴《浪遏飞舟 筑梦中华》 
黄佳豪《与江西同心 与时代同行》 
学生组话剧团课
教育学院《觉醒》 
团学组织《青年之路》 
文学社《五四风云》 
教师组讲授团课 汤晏文《传爱国精神 担青春使命》 
易玉婷《坚定理想信念 谱写时代华章》 
郭琦《爱国主义教育》 
敖斐《扬爱国精神 承青年担当》 
李嘉宜《坚定理想信念 勇担时代使命》 
评委点评
赛后,各位评委对本次决赛选手进行了详细的点评。首先肯定了参赛选手们为本次大赛所做的精心准备,在肯定精彩表现的同时,也指出了其中的问题与不足,希望选手们再接再厉,继续加强学习磨炼,加强团课知识储备,以实际行动书写青春篇章。 

校团委书记认为新时代中国青年生逢其时,重任在肩,希望同学们能明确青年的使命和责任,在百年党史中汲取青春奋斗的力量,不断继承和弘扬给革命先烈精神,通过一代代人的接力奋斗,早日实现中华民族伟大复兴的中国梦。 
颁奖仪式 



本次校级微团课大赛成功地汇集了一批较高质量、卓有成效且受团员青年喜爱的优质团课。同时,我们成功地挖掘了一批擅长授课、能够上好团课的优秀团员、团干部和青年教师队伍。为引导青年思考新时代青年的责任和义务,以及为学校进行微团课宣讲等提供了极具参考价值的范例。
|